Safe Output
Version 3.1 by Michael Kieviet on 2023/06/20 10:39
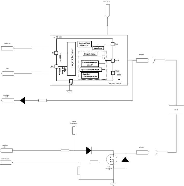
There are many ways to design safe exits. It always depends on the required SIL, PL, cat. and the loads to be driven. The basic principle of a two-channel output could be as follows.
