Safe Output
Last modified by Michael Kieviet on 2023/06/20 10:42
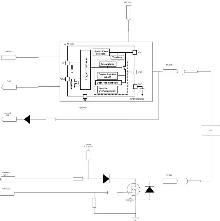
There are many ways to design safe exits. It always depends on the required SIL, PL, cat. and the loads to be driven. The basic principle of a two-channel output could be as follows.

Output Driver (High Side Switch)
Output Driver (Low Side Switch)